你好,
请登录
免费注册
QQ登录
微信登录
网站首页
手机端
手机版
微信公众号
小程序
快速导航
设为首页
收藏本站
配色中心
所有配色登陆后可长期保存!
全部版块
活动
图片
休闲娱乐
征婚
招聘信息
求职信息
商家急聘
新楼盘
商铺店面
房屋出售
房屋出租
房屋装修
生活服务
二手市场
便民拼车
家教培训
本地服务
商铺租兑
免费发布信息
首页
社区
商城
学院
考试
同城
淘客
推广
APP
招聘
我要咨询
官方客服
当前位置:
首页
>
社区
>
问题
>
问题反馈
>
退换货服务
退换货服务
[复制链接]
微信扫一扫 分享朋友圈
已有
1017
人穿越成功
教程:手机怎么扫描二维码
查看:
2595
回复:
0
返回列表
发新帖
mencent
当前离线
积分
34784
窥视卡
雷达卡
mencent
已绑定手机
已实名认证
累计签到:244 天
连续签到:1 天
333
主题
493
帖子
3万
积分
管理员
积分
34784
收听TA
发消息
发表于 2018-10-10 21:32:16
|
显示全部楼层
|
阅读模式
1.退换货具体标准
当当承诺若符合以下情况,客户收到商品之日起7日内可以
申请退货
,15日内可以
申请换货
,具体退换货标准如下:
退换类别
具体描述
支持7天(含)内退货
支持15天(含)内换货
为顾客报销运费
备注
国家法律所规定的功能性故障或商品质量问题
经由生产厂家指定或特约售后服务中心检测确认,并出具检测报告确认属于商品质量问题。
是
是
是
当地无检测条件的请联系川沙家园网客服处理
到货物流损、缺件或商品描述与网站不符等当当原因
物流损指在运输过程中造成的损坏、漏液、破碎、性能故障,经售后人员核查情况属实。缺件指商品原装配件缺失。
是
是
是
川沙家园网审核期间可能需要快递人员证明或要求您提供实物照片等,以便售后人员快速做出判断并及时处理
其它原因
除以上两种原因之外,如个人原因导致的退换货,未使用且不影响二次销售(商品原包装未拆封)。
是
否
否
由您承担商品返回商家的运费
2
.
不适用于7天无理由退货的商品
依据《网络购买商品七日无理由退货暂行办法》第六条,以下商品不适用七日无理由退货规定:
(一)消费者定作的商品;
(二)鲜活易腐的商品;
(三)在线下载或者消费者拆封的音像制品、计算机软件等数字化商品;
(四)交付的报纸、期刊。
3.
可以不适用七日无理由退货规定
依据《网络购买商品七日无理由退货暂行办法》第七条,以下商品可以不适用七日无理由退货规定
(一)拆封后易影响人身安全或者生命健康的商品,或者拆封后易导致商品品质发生改变的商品;
(二)一经激活或者试用后价值贬损较大的商品;
(三)销售时已明示的临近保质期的商品、有瑕疵的商品。
温馨提示:以上商品除在单品页有标注不支持7天无理由退货外,在订单提交之前有确认提醒。
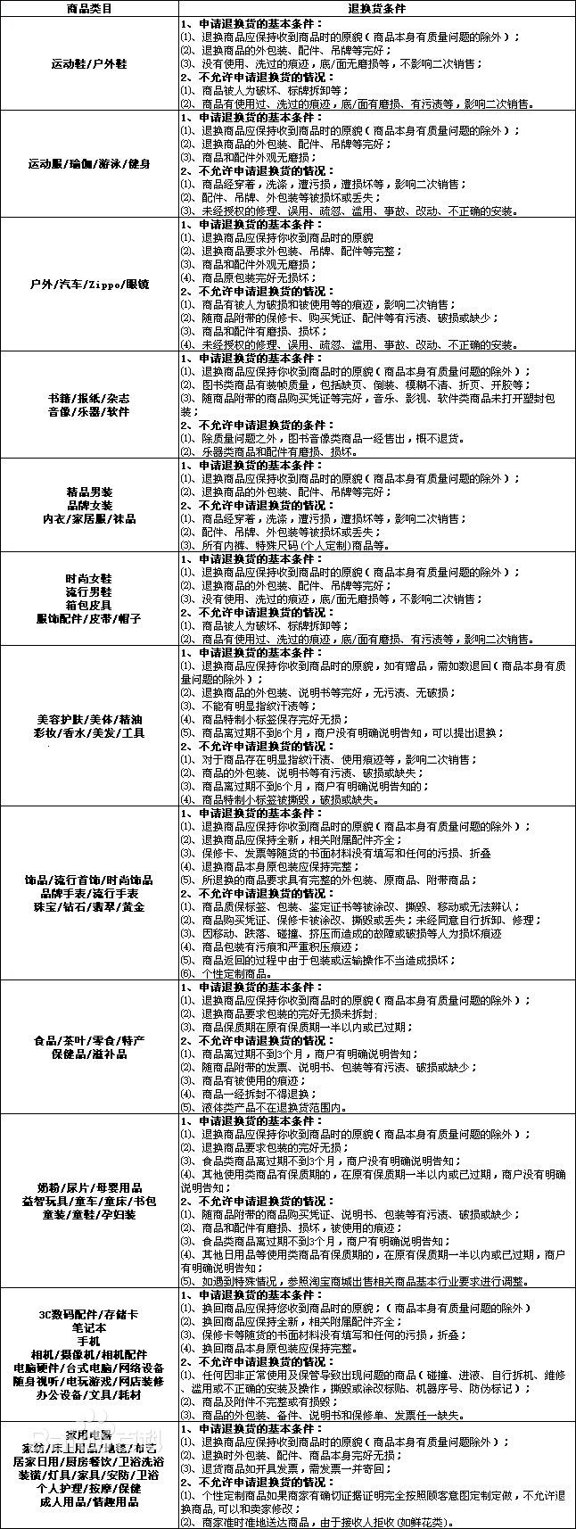
《商品类目与退换货条件》:
回复
使用道具
举报
提升卡
置顶卡
沉默卡
喧嚣卡
变色卡
千斤顶
照妖镜
返回列表
发新帖
请登陆后评论
高级模式
B
Color
Image
Link
Quote
Code
Smilies
您需要登录后才可以回帖
登录
|
立即注册
本版积分规则
发表回复
回帖并转播
回帖后跳转到最后一页
浏览过的版块
房屋出售
家教培训
房屋出租
二手市场
通知公告
本地服务
休闲娱乐
房屋装修
招聘信息
最佳新人
注册账号后积极发帖的会员